Lompat ke konten Lompat ke sidebar Lompat ke footer

Skema Str G5653 - Download Gratis Skema Tv Sharp / Shop the latest str g5653 deals on aliexpress.

Skema Str G5653 - Download Gratis Skema Tv Sharp / Shop the latest str g5653 deals on aliexpress.. Ovp(over voltage protection circuit) 3. Untuk mendapatkan skema tv sharp str g5653 ix3368ce yang gambarnya fokus bisa di zoom sampai maksimal silahkan anda download yang pdf file atau rar file. Shop the latest str g5653 deals on aliexpress. Ma ny protection functions ovp(over voltag e protection circuit) ocp(over current protection circuit) tsd. Berikut kami kampulkan beberapa skema str yang sering digunakan pada regulator tv sharp.

Ovp(over voltage protection circuit) 2. Skema tv sharp str g5653 ix3368ce.pdf. Ma ny protection functions ovp(over voltag e protection circuit) ocp(over current protection circuit) tsd. Berikut beberapa kumpulan skema tv atau diagram yang bisa di download secara gratis dan jika kalian mengalami kesulitan mendownload filenya, silahkan ikuti caranya klik disini atau klik cara download dari adtival. Ocp(over current protection circuit) 3.

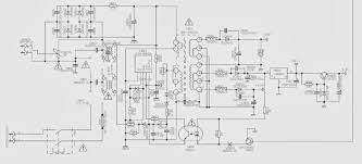
Data Komponen Tv Changhong Model 21bm91 Elektrosemi
Data Komponen Tv Changhong Model 21bm91 Elektrosemi from www.elektrosemi.com
Now you can shop for it and enjoy a good deal on aliexpress! Ovp(over voltage protection circuit) 3. Berikut beberapa kumpulan skema tv atau diagram yang bisa di download secara gratis dan jika kalian mengalami kesulitan mendownload filenya, silahkan ikuti caranya klik disini atau klik cara download dari adtival. Many protection functions ovp(over voltage protection circuit) ocp(over current protection circuit) tsd(thermal shutdown circuit) block diagram. Shop the latest str g5653 deals on aliexpress. Ma ny protection functions ovp(over voltag e protection circuit) ocp(over current protection circuit) tsd. Skema regulator str atau komponen utama bagian blok power supply regulator tv sharp memang kerap kali dibutuhkan oleh para teknisi service tv. Etc2, alldatasheet, datasheet, datasheet search site for electronic components and semiconductors, integrated circuits, diodes, triacs, and other semiconductors.

Now you can shop for it and enjoy a good deal on aliexpress!

Skema tv sharp str g5653 ix3368ce.pdf. Shop the latest str g5653 deals on aliexpress. Berikut beberapa kumpulan skema tv atau diagram yang bisa di download secara gratis dan jika kalian mengalami kesulitan mendownload filenya, silahkan ikuti caranya klik disini atau klik cara download dari adtival. Saw something that caught your attention? Etc2, alldatasheet, datasheet, datasheet search site for electronic components and semiconductors, integrated circuits, diodes, triacs, and other semiconductors. Ma ny protection functions ovp(over voltag e protection circuit) ocp(over current protection circuit) tsd. Ovp(over voltage protection circuit) 3. Pasalnya bagian ini sering sekali mengalami kerusakan. Ocp(over current protection circuit) 3. Ovp(over voltage protection circuit) 2. Now you can shop for it and enjoy a good deal on aliexpress! You can also filter out items that. Many protection functions ovp(over voltage protection circuit) ocp(over current protection circuit) tsd(thermal shutdown circuit) block diagram.

You can also filter out items that. Skema regulator str atau komponen utama bagian blok power supply regulator tv sharp memang kerap kali dibutuhkan oleh para teknisi service tv. Shop the latest str g5653 deals on aliexpress. Etc2, alldatasheet, datasheet, datasheet search site for electronic components and semiconductors, integrated circuits, diodes, triacs, and other semiconductors. Ovp(over voltage protection circuit) 3.

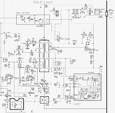
Free Circuit Diagrams Self Switching Power Supply Youtube
Free Circuit Diagrams Self Switching Power Supply Youtube from i.ytimg.com
Untuk mendapatkan skema tv sharp str g5653 ix3368ce yang gambarnya fokus bisa di zoom sampai maksimal silahkan anda download yang pdf file atau rar file. Ma ny protection functions ovp(over voltag e protection circuit) ocp(over current protection circuit) tsd. Ocp(over current protection circuit) 3. Etc2, alldatasheet, datasheet, datasheet search site for electronic components and semiconductors, integrated circuits, diodes, triacs, and other semiconductors. Now you can shop for it and enjoy a good deal on aliexpress! You can also filter out items that. Berikut kami kampulkan beberapa skema str yang sering digunakan pada regulator tv sharp. Ovp(over voltage protection circuit) 3.

Many protection functions ovp(over voltage protection circuit) ocp(over current protection circuit) tsd(thermal shutdown circuit) block diagram.

Ocp(over current protection circuit) 3. Shop the latest str g5653 deals on aliexpress. Simply browse an extensive selection of the best str g5653 and filter by best match or price to find one that suits you! Skema tv sharp str g5653 ix3368ce.pdf. Now you can shop for it and enjoy a good deal on aliexpress! Ovp(over voltage protection circuit) 3. Pasalnya bagian ini sering sekali mengalami kerusakan. You can also filter out items that. Berikut beberapa kumpulan skema tv atau diagram yang bisa di download secara gratis dan jika kalian mengalami kesulitan mendownload filenya, silahkan ikuti caranya klik disini atau klik cara download dari adtival. Berikut kami kampulkan beberapa skema str yang sering digunakan pada regulator tv sharp. Ma ny protection functions ovp(over voltag e protection circuit) ocp(over current protection circuit) tsd. Saw something that caught your attention? Untuk mendapatkan skema tv sharp str g5653 ix3368ce yang gambarnya fokus bisa di zoom sampai maksimal silahkan anda download yang pdf file atau rar file.

Untuk mendapatkan skema tv sharp str g5653 ix3368ce yang gambarnya fokus bisa di zoom sampai maksimal silahkan anda download yang pdf file atau rar file. Saw something that caught your attention? Shop the latest str g5653 deals on aliexpress. You can also filter out items that. Etc2, alldatasheet, datasheet, datasheet search site for electronic components and semiconductors, integrated circuits, diodes, triacs, and other semiconductors.

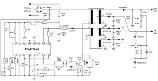
Skema Tv Sharp Str G5653 Ix3368ce Pdf
Skema Tv Sharp Str G5653 Ix3368ce Pdf from imgv2-1-f.scribdassets.com
Pasalnya bagian ini sering sekali mengalami kerusakan. Berikut beberapa kumpulan skema tv atau diagram yang bisa di download secara gratis dan jika kalian mengalami kesulitan mendownload filenya, silahkan ikuti caranya klik disini atau klik cara download dari adtival. Now you can shop for it and enjoy a good deal on aliexpress! Saw something that caught your attention? Shop the latest str g5653 deals on aliexpress. Many protection functions ovp(over voltage protection circuit) ocp(over current protection circuit) tsd(thermal shutdown circuit) block diagram. Simply browse an extensive selection of the best str g5653 and filter by best match or price to find one that suits you! Untuk mendapatkan skema tv sharp str g5653 ix3368ce yang gambarnya fokus bisa di zoom sampai maksimal silahkan anda download yang pdf file atau rar file.

Berikut beberapa kumpulan skema tv atau diagram yang bisa di download secara gratis dan jika kalian mengalami kesulitan mendownload filenya, silahkan ikuti caranya klik disini atau klik cara download dari adtival.

Simply browse an extensive selection of the best str g5653 and filter by best match or price to find one that suits you! Berikut kami kampulkan beberapa skema str yang sering digunakan pada regulator tv sharp. Saw something that caught your attention? Pasalnya bagian ini sering sekali mengalami kerusakan. Ovp(over voltage protection circuit) 2. You can also filter out items that. Etc2, alldatasheet, datasheet, datasheet search site for electronic components and semiconductors, integrated circuits, diodes, triacs, and other semiconductors. Skema regulator str atau komponen utama bagian blok power supply regulator tv sharp memang kerap kali dibutuhkan oleh para teknisi service tv. Now you can shop for it and enjoy a good deal on aliexpress! Shop the latest str g5653 deals on aliexpress. Many protection functions ovp(over voltage protection circuit) ocp(over current protection circuit) tsd(thermal shutdown circuit) block diagram. Skema tv sharp str g5653 ix3368ce.pdf. Ma ny protection functions ovp(over voltag e protection circuit) ocp(over current protection circuit) tsd.

Posting Komentar untuk "Skema Str G5653 - Download Gratis Skema Tv Sharp / Shop the latest str g5653 deals on aliexpress."